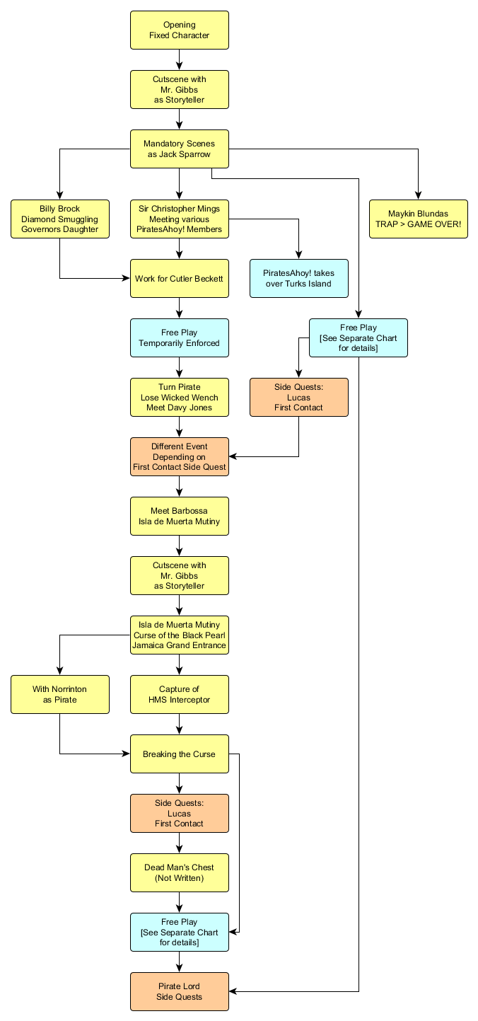
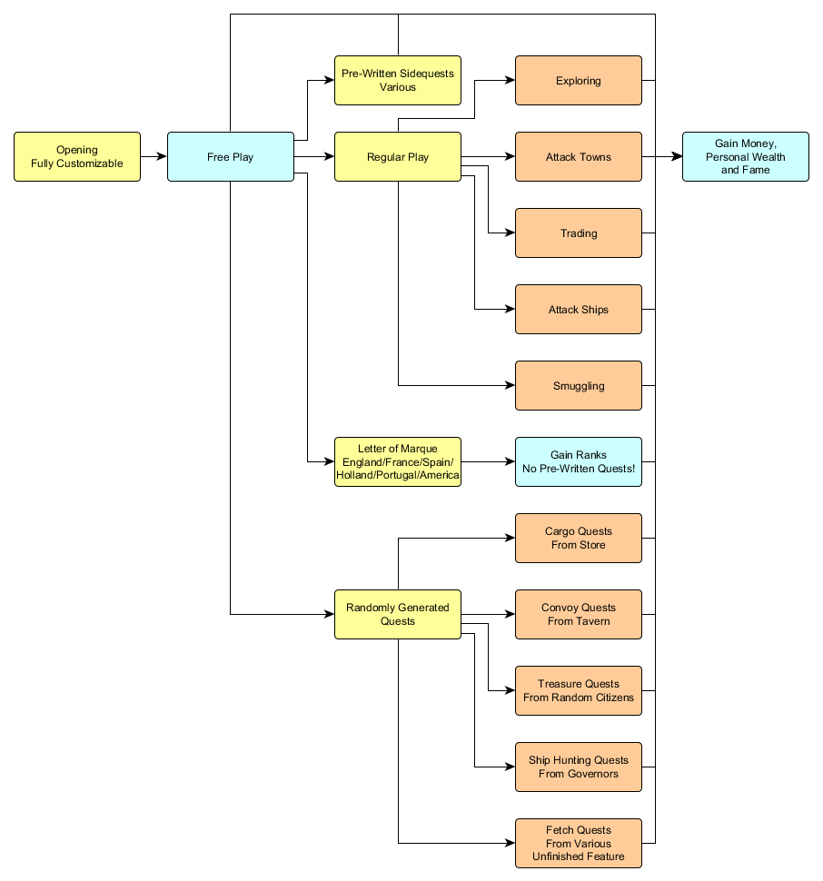
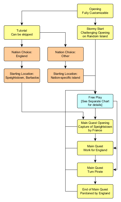
Index of /Cloud/Build/images

Icon  Name                    Last modified      Size  Description
[PARENTDIR] Parent Directory - [IMG] Petros_sig.gif 2020-08-25 00:47 84K [IMG] Storyline PotC Combi..> 2020-08-25 00:47 142K [IMG] Storyline PotC Free ..> 2020-08-25 00:47 44K [IMG] Storyline PotC Jack ..> 2020-08-25 00:47 57K [IMG] Storyline PotC Stand..> 2020-08-25 00:47 26K [IMG] hoo-cots_soundtrack.jpg 2020-08-25 00:47 463K